国民大学18年9月插班申请招生简章
招生简章 大圣升学 2018-04-02 浏览:
大圣韩国升学服务中心注册在韩国、办公在韩国,专注于韩国高端留学服务
如需办理韩国留学、代办公证认证、代写文书服务可添加微信:dashengkr
国民大学插班招生简章出来了,9月份的本科申请都在进行中。
有些条件达不到的学生不要着急,达到条件的学生不能左右徘徊以免错过申请季。
下面给大家介绍一下国民大学学校概况:
国民大学主校区在首尔城北区贞陵洞,共有北岳校区,平仓校区,丰平校区3所分校区。
大学刚开始创建还是由上海临时政府成员海公申翼熙先生一手操办,到了后来转由
韩国双龙集团创始人金成坤先生来接任管理。
招生简章
招生日程
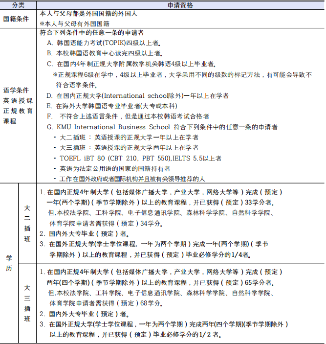
入学条件
招收专业
报名费及登录金指南
奖学金制度
宿舍指南
时间紧急,有打算插班本科的同学请马上联系我。
报名方式:
QQ:3457898767 ph/vx:18500027981
大圣升学服务中心
专业办理各国留学
我们的公众号:
gh_184d131b5689
作者:花花
长按二维码关注














