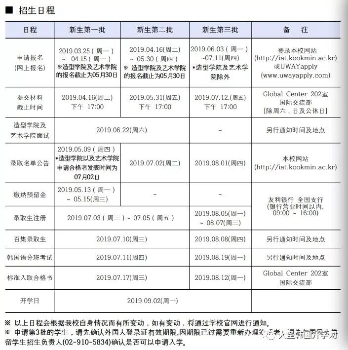
国民大学19年9月本科新入生招生简章
招生简章 大圣升学 2019-03-25 浏览:
韩国国民大学( 국민대학교/ 国民大学校)是韩国著名的综合性大学。国民大学位于韩国首尔市,具有先进的国际化体制(已经拥有世界上26个国家的148所友好交流大学),2015年韩国《中央日报》大学管理评价排名 第10位,2017年韩国《中央日报》大学排名中位列第19位。 在2018年韩国《中央日报》大学排名中位列第18位。 在2018年QS亚洲大学排名中与中国院校哈尔滨工程大学并列排在204位。韩国国民大学还是韩国BK21工程(Brain Korea 21)成员高校之一。
学校优势:
1.坐落在首尔中心地区
2.具有先进的国际化体制(已经拥有世界上26个国家的148所姐妹大学校)
3.具备系统的韩国语教学制度(语言教育院采用多种教学方法为国际留学生提供名副其实的韩国语言和文化课程)
4.为中国学生提供各种服务及优惠 设有外国人支援中心 配备中文助教
5.奖学金:为中国留学生发放学费30%~50%的奖学金(本科及研究生)
6. 2015年韩国中央日报社大学管理评价排名 第10位
升学咨询
大圣升学报名电话:01094367709(韩国)
QQ:2720871601
微信:2720871601
我们的官网:http://www.dashengkr.com/
——//////////——
大圣升学服务中心
专业办理各国留学




