高丽大学2020年3月本科招生简章
招生简章 大圣升学 2019-06-14 浏览:
高丽大学(本科)
高丽大学(Korea University,고려대학교),简称高丽大、高大,是韩国顶尖、世界一流的研究型综合大学之一,韩国SKY天空联盟成员,是韩国公认最著名的三所大学之一 。该校也是环太平洋大学联盟成员、亚太国际教育协会发起成员、亚太国际贸易教育与研究联盟成员和Universitas 21的创始会员,世界百强高校,它于1905年由时任大韩帝国内藏院卿的李容翊创立,前身为私立普成专门学校,是韩国第一个由民间资本设立的高等教育机构。
韩国高丽大学历史悠久,全韩大学排名第2位、私立综合大学第1位。2018-2019年QS世界大学排名中,高丽大学位列世界第86位。 2019年泰晤士高等教育世界大学排名(THE)中位列198位 。世界大学学术排名2016(ARWU)中位于全球第151-200位 。2019年度QS亚洲大学排名中位列第12位 。在2018QS世界大学学科排名中,高丽大学有7个学科排名全球前50,22个学科排名全球前100。
高大设有安岩和世宗两大校区。截至2018年,高丽大学共有37011名学生、5082名教授以及1207名教职员工。两个校区共设置了17个单科大学、83个学科、24个大学院、89个研究所等教学研究机构,高丽大学对韩国政治、经济、社会、文化等各领域的发展起到了积极的作用,是名副其实的“民族大学”。高丽大学与延世大学每年都会举办为韩国社会所广泛关注的体育竞赛——“高延战”(延世大学亦称为“延高战”)。
招生日程

招生院系

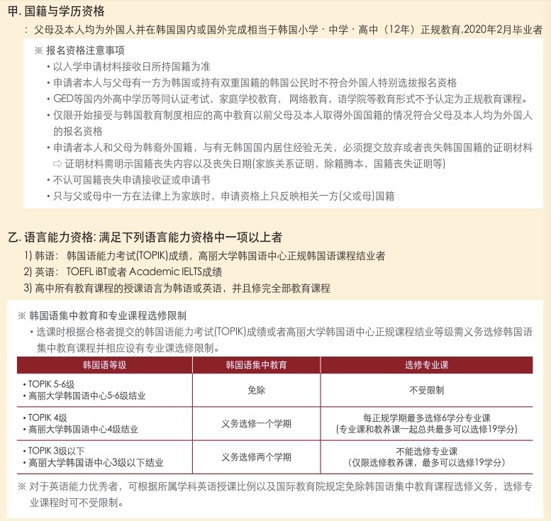
申请资格

升学咨询
大圣升学报名电话:01094367709(韩国)
QQ:2720871601
微信:2720871601
我们的官网:http://www.dashengkr.com/
——//////////——
大圣升学服务中心
专业办理韩国升学!