庆熙大学---2022年春季本科招生简章
招生简章 大圣升学 2021-09-08 浏览:
庆熙大学(경희대학교,KyungHee University)...
庆熙大学(경희대학교,KyungHee University),
韩国首尔境内私立大学,韩国BK21工程大学、韩国KABEA认证大学、亚洲博雅大学联盟成员、韩国基督教联合会成员、韩国大学冰球联盟成员。
创办于1949年,该校开设了人文、社会、理工、医学、音乐、体育等方面的100多个专业,
其中在经营学、经济学、医学、后现代音乐实用音乐、新闻信息学等方面占据突出地位,酒店管理专业在2021年QS世界大学学科排名中位列42名。
招生日程
韩国首尔境内私立大学,韩国BK21工程大学、韩国KABEA认证大学、亚洲博雅大学联盟成员、韩国基督教联合会成员、韩国大学冰球联盟成员。
创办于1949年,该校开设了人文、社会、理工、医学、音乐、体育等方面的100多个专业,
其中在经营学、经济学、医学、后现代音乐实用音乐、新闻信息学等方面占据突出地位,酒店管理专业在2021年QS世界大学学科排名中位列42名。
招生日程


招生院系


申请资格


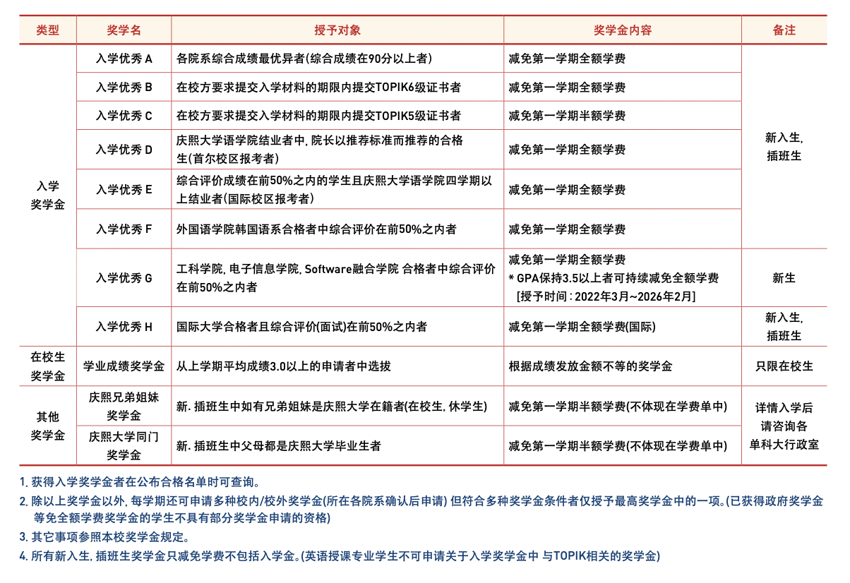
奖学金制度

更多详细咨询与申请,请联系小贺老师VX:2720871601
上一篇:崇实大学-2022年春季本科招生简章
下一篇:中央大学--2022春季本科招生简章




