首尔市立大学---2022年春季本科招生简章
招生简章 大圣升学 2021-09-22 浏览:
首尔市立大学 (英文:The University of Seoul 韩文:서울시립대학교 中文:首尔市立大学校),简称UOS,位于韩国首尔特别市,是韩国国内一所一流综合性公立大学,也是享誉亚洲的前百强名...
首尔市立大学 (英文:The University of Seoul 韩文:서울시립대학교 中文:首尔市立大学校),简称UOS,位于韩国首尔特别市,是韩国国内一所一流综合性公立大学,也是享誉亚洲的前百强名校之一。现有7个大学院,7个专科学院,7个大学部,27各学科,其附属机关有中央图书馆,博物馆,电子计算所,大学保健所,视听觉教育院,社会福祉院,大学言论院,体育馆,出版社等等。与美国,日本,匈牙利,波兰,澳大利亚等国外7个国家12各大学签署了学术交流协议,并设有校内外45余种奖学金。
在本国中央日报大学评价中位列第14位,QS亚洲大学排名位列第112位,QS世界大学排名第800至900位。学校为社会培养了大量适应城市社会要求的具有指导能力的人才,众多优秀的人才进入韩国的知名企业如SK,三星电子等。2022QS世界大学排名位列801-1000名区间。
首尔市立大学2022年春季本科招生
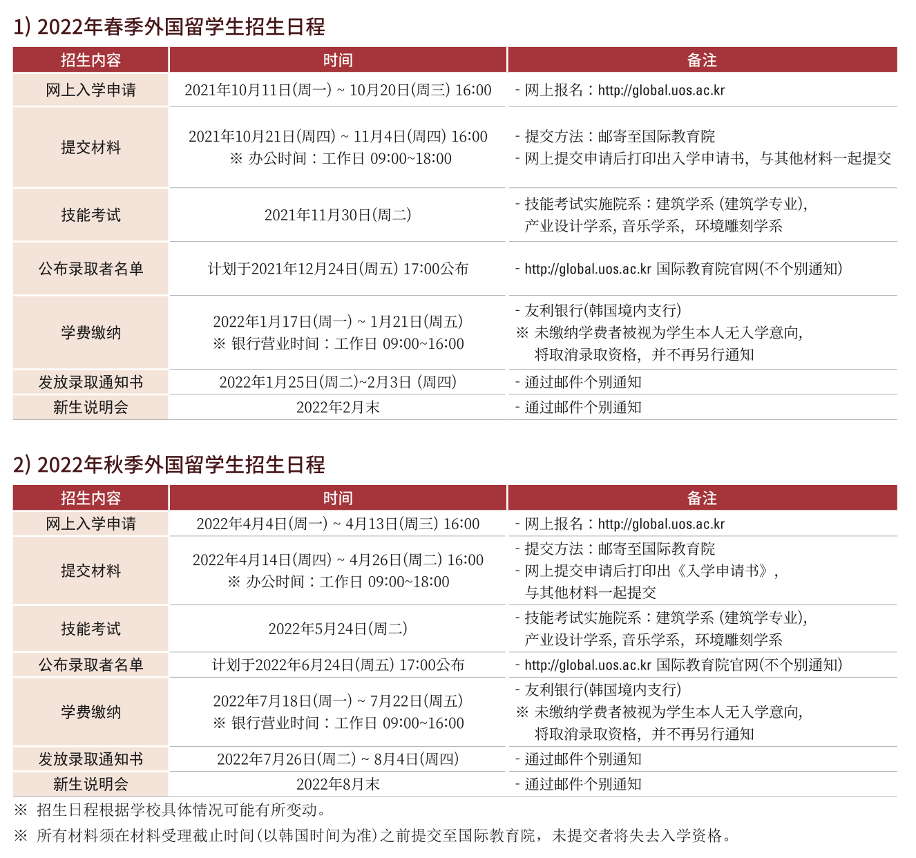
招生日程

报名资格



招生院系

更多韩国留学相关咨询,请联系小贺老师VX:2720871601
在本国中央日报大学评价中位列第14位,QS亚洲大学排名位列第112位,QS世界大学排名第800至900位。学校为社会培养了大量适应城市社会要求的具有指导能力的人才,众多优秀的人才进入韩国的知名企业如SK,三星电子等。2022QS世界大学排名位列801-1000名区间。
首尔市立大学2022年春季本科招生
招生日程

报名资格



招生院系

更多韩国留学相关咨询,请联系小贺老师VX:2720871601




