世宗大学--2022年春季,本科招生简章
招生简章 大圣升学 2021-09-24 浏览:
世宗大学创立于1940年,位于首尔特别市广津区,是一所综合型私立大学。1978年为了纪念朝鲜王朝第四位国王,学校被命名为世宗大学。世宗大学是韩国第一所开设酒店观光专业的大学...
世宗大学创立于1940年,位于首尔特别市广津区,是一所综合型私立大学。1978年为了纪念朝鲜王朝第四位国王,学校被命名为世宗大学。世宗大学是韩国第一所开设酒店观光专业的大学。该专业后来于1998年成功发展为酒店旅游管理学院,学院下属3个专业分别为酒店管理、餐饮管理、旅游管理。是韩国酒店餐饮旅游管理专业领域最有名的大学之一。
同时世宗大学商学院也是获得全球最具权威AACSB商学院认证的专业,在现有的世界范围内只有5%的商学院获得AACSB 认证。此外舞蹈、卡通动漫等专业也在韩国处于领先水平。大学从事教学工作的教师400多名,学校内设有大剧院、图书馆、博物馆、天文台、美术馆、影视馆、2个工科研究中心大楼、6个综合教学大楼,2个学生活动中心大楼等现代化教学设施。
招生日程

招生院系


学费费用

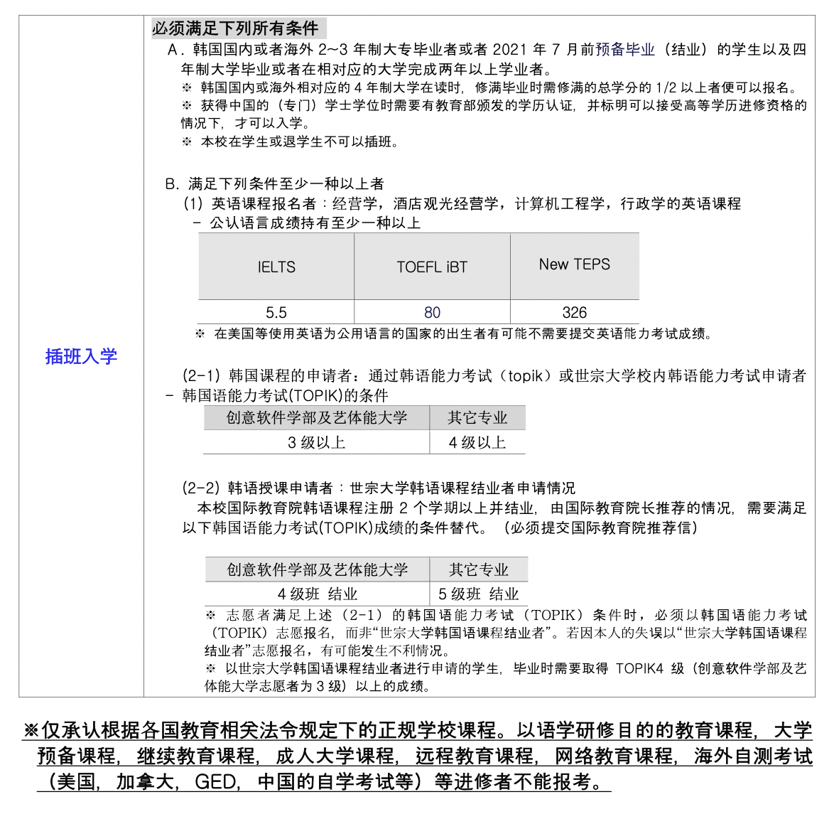
申请资格


更多韩国大学相关咨询,请联系小贺老师VX:2720871601
同时世宗大学商学院也是获得全球最具权威AACSB商学院认证的专业,在现有的世界范围内只有5%的商学院获得AACSB 认证。此外舞蹈、卡通动漫等专业也在韩国处于领先水平。大学从事教学工作的教师400多名,学校内设有大剧院、图书馆、博物馆、天文台、美术馆、影视馆、2个工科研究中心大楼、6个综合教学大楼,2个学生活动中心大楼等现代化教学设施。
招生日程

招生院系


学费费用

申请资格


更多韩国大学相关咨询,请联系小贺老师VX:2720871601




