2018年3月西江大学本科招生简章
最新资讯 大圣升学 2017-09-11 浏览:
01. 西江大学介绍 西江大学是一所由美国专门的教育传教士与 1960 年创立的大学。西江大学位于首尔西部汉江边,景色秀美。西江大学现有学生 10 , 000 多名,是韩国著名的大学之一;...

01.西江大学介绍
西江大学是一所由美国专门的教育传教士与1960年创立的大学。西江大学位于首尔西部汉江边,景色秀美。西江大学现有学生10,000多名,是韩国著名的大学之一;这所大学有7,000多名注册的本科生以及在6个研究生院就读的3,000多名研究生。西江大学的研究生在韩国各领都起来了非常重要的作用。
西江大学有许多都在世界领域的专业,为社会输送了许多优秀人才,同时和世界各地的多所大学成为姊妹学校,为繁荣韩国和世界经济、文化做出了贡献。去往西江大学的交通非常方便。可乘2号地铁和6号地铁到达学校。多条公交车从学校经过,学校附近有频繁华的商业街。
学校特色专业:经济管理,国际贸易,GSIS研究生课程
02.招生日程
3.招生院系
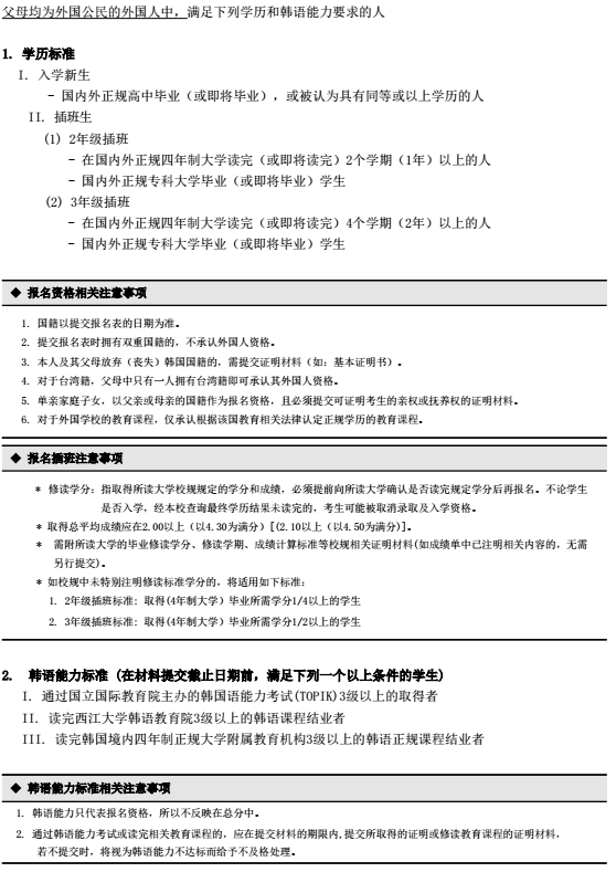
4.报名资格
5.奖学金
6.宿舍
上一篇:韩国知名莉莲卫生棉遭全面下架,卫生安全能否
下一篇:中央大学-留学生支援项目




