2018年3月国民大学本科招生简章
最新资讯 大圣升学 2017-09-14 浏览:
01 国民大学简介 1946年以海公申翼熙先生为中心的上海临时政府成员提议创建了国民大学。凝聚着民族独立之魂的国民大学是解放后国内第一所以民族史为出发点的学校。1959年以来,在...
01国民大学简介
1946年以海公申翼熙先生为中心的上海临时政府成员提议创建了国民大学。凝聚着民族独立之魂的国民大学是解放后国内第一所以民族史为出发点的学校。1959年以来,在省谷金成坤先生“人本主义·民族主义·文化主义·产业主义”的英才教育理念之下,学校建设取得了飞跃的发展,现有超过22000名在校生。
许多毕业生已经成为了各个行业的先导者,充满创意和智慧的1万6千名在校生继承了前辈们所留下的优良传统,并进一步发扬光大,为了大韩民国的明天,为了成为国际化人才而努力着。同时,校学生的优良作风和端正品行已经成为其他学校学习的榜样。
700多名最高水准的教授团队,在教育和研究领域取得了丰硕的成果。并且,通过多种多样的国策及民间研究课题,积极地活跃在国内外各个研究领域。
国民大学为了实现更高的理想在“Higher&Broader”的新的蓝图下,正在培养具有国际视野和国际研究能力的人才。
02招生日程
03招生院系
04选拔方法
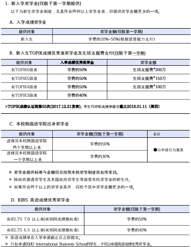
05奖学金介绍
06宿舍介绍





